盛京银行信用卡商城
我知道了
我知道了
我知道了
确定
取消
确定
快捷
导航
高端酒店游泳健身
服务范围
门店列表-高端泳健
查看
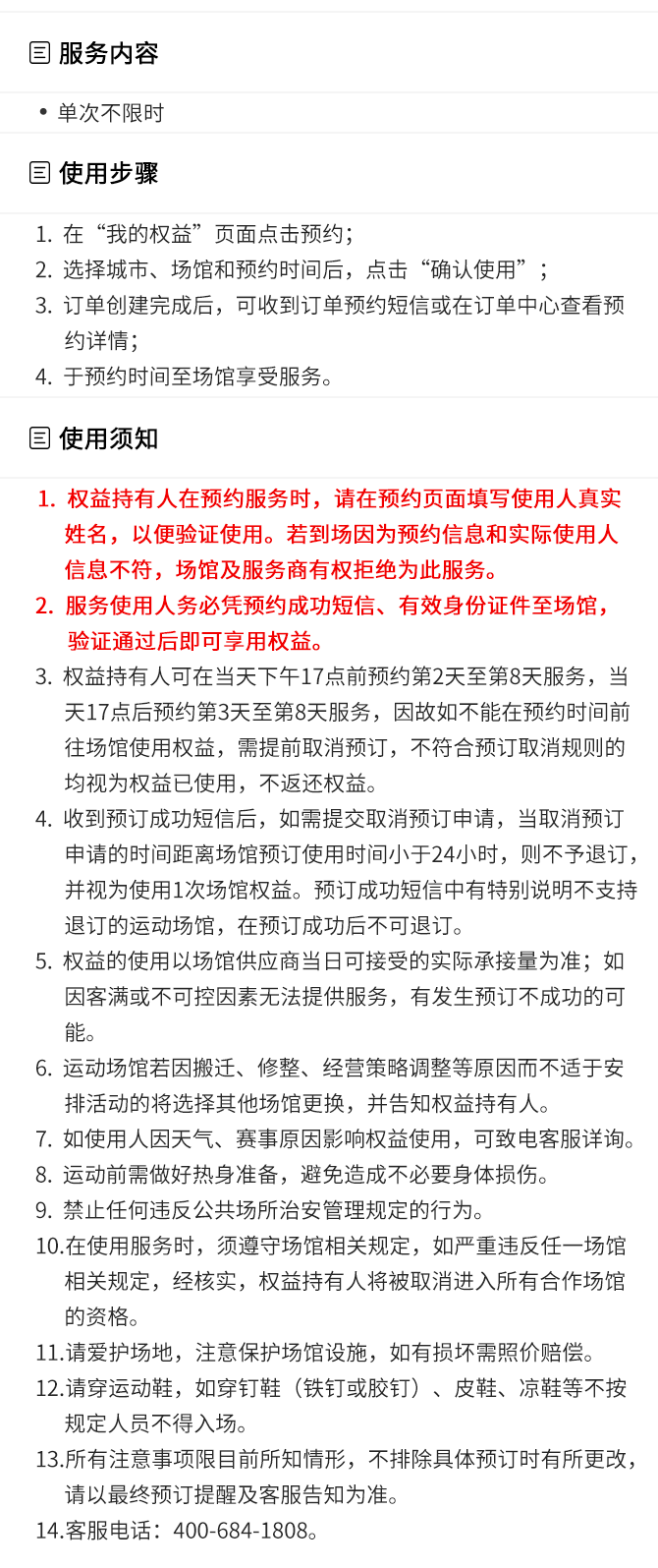
权益介绍
使用流程
4
臻享点
立即兑换
4
臻享点
商品编号:20191023RP0092
购买数量
-
+
确 认
确定
尊敬的客户,请您再次确认是否兑换,兑换完成后,如您需要使用本服务,请至少提前1天进行预约!
取消
确定
短信验证码
获取验证码
60
请阅读并同意